近日,
Plant Biotechnology Journal在线发表了由
我院杨建平课题组及其合作团队撰写的“The ZmCOP1s–ZmCOL3 Module Enhances Late Flowering, Grain Yield and Grain Quality in Maize”论文。该研究鉴定玉米中拟南芥
COP1基因的两个同源基因
ZmCOP1a和
ZmCOP1b。这两个基因功能缺失导致玉米早花,过表达则延迟开花。分子机制上,ZmCOP1s蛋白可与转录因子ZmCOL3互作并稳定该蛋白,协同抑制开花促进基因的表达。田间试验表明,过表达
ZmCOP1s可提高籽粒产量和蛋白质含量;而过表达
ZmCOL3则会降低淀粉和蛋白质含量。该研究揭示了ZmCOP1s–ZmCOL3模块调控玉米开花期、产量及品质的分子机制,为高产优质育种提供了遗传靶标和理论依据。
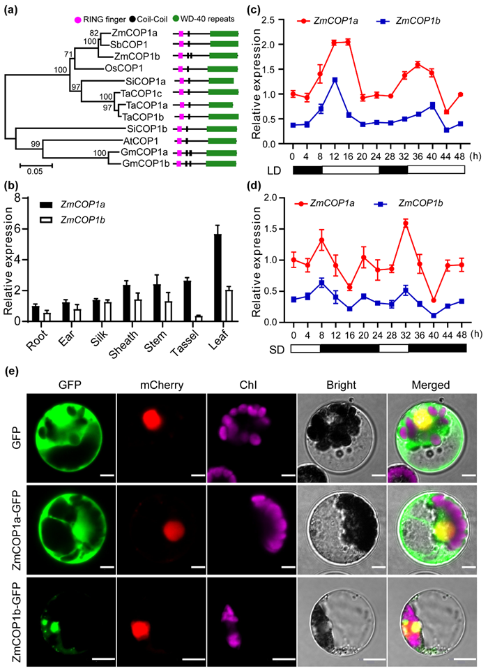
1. ZmCOP1a和ZmCOP1b的系统发育关系与表达谱
基于拟南芥COP1蛋白序列,研究团队在UniProt数据库中鉴定出玉米的两个同源基因
ZmCOP1a和
ZmCOP1b。系统发育分析表明,二者与高粱COP1亲缘关系最近,且均含有RING指环、卷曲螺旋和WD40重复结构域(图1a)。组织表达分析显示,两基因呈组成型表达,在叶片中表达水平最高,且
ZmCOP1a的表达量显著高于
ZmCOP1b(图1b)。昼夜节律分析表明,在长、短日照条件下,二者均表现出相似的振荡模式,但
ZmCOP1a的振幅更大(图1c、d)。亚细胞定位结果显示,
ZmCOP1a-GFP和
ZmCOP1b-GFP均定位于细胞核和细胞质,但ZmCOP1a的核定位信号更强(图1e)。这些结果表明,
ZmCOP1a和
ZmCOP1b能够响应光周期变化,在玉米开花时间的调控中发挥重要作用。

图1 ZmCOP1a和ZmCOP1b的系统发育分析、表达谱及亚细胞定位
2. ZmCOP1a和ZmCOP1b延迟玉米开花进程
为系统解析
ZmCOP1a和
ZmCOP1b在玉米开花调控中的具体功能,本研究鉴定了EMS诱导的
ZmCOP1a单突变体(
zmcop1a)、
ZmCOP1b单突变体(
zmcop1b)、双突变体(
zmcop1a/
b),以及
ZmCOP1a过表达株系(
ZmCOP1a-OE)和
ZmCOP1b过表达株系(
ZmCOP1b-OE)。田间表型分析结果显示,在长日照和短日照条件下,
zmcop1a突变体分别开花提早2.8–3.0天、吐丝提早1.5–2.0天,其过表达株系则开花延迟3.0–3.5天;
zmcop1b单突变体开花时间无显著差异,但其过表达株系可开花延迟3.5天、吐丝延迟4.0–5.5天(图2a、b、d)。值得注意的是,
zmcop1a/
b双突变体表现出雄穗和雌穗发育严重缺陷的表型(图2c)。分子水平检测表明,
zmcop1a突变体中成花素基因
ZCN7/
8/
12及开花标记基因
ZMM3/
4/
15的表达量显著上调,而过表达株系中上述基因的表达则受到明显抑制;光周期抑制基因
ZmPRR37a/
b、
ZmPRR95a/
b、
ZmCCA1和
ZmCCT9的表达模式则与之相反(图2e、f)。上述结果共同表明,
ZmCOP1a和
ZmCOP1b作为开花抑制因子,参与玉米开花时间的调控过程。
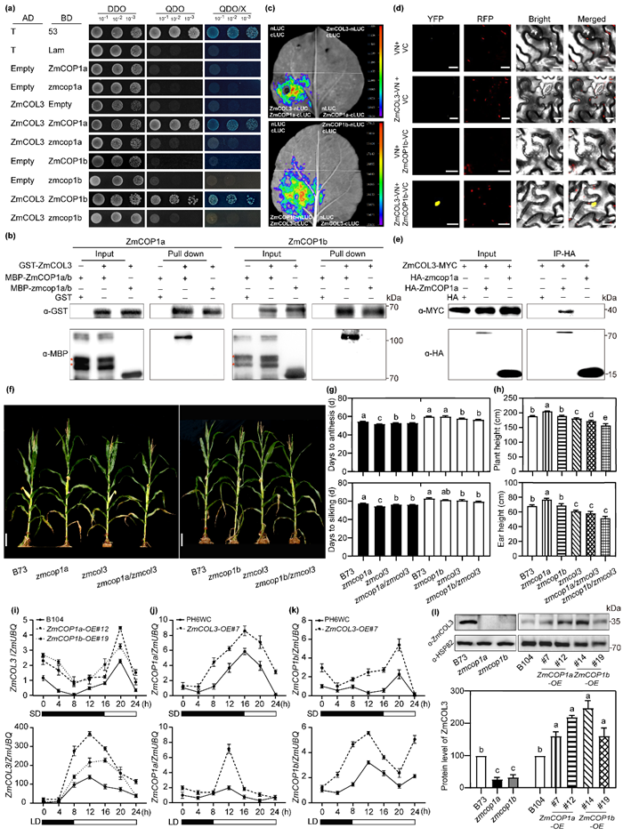
3. ZmCOP1a和ZmCOP1b通过与ZmCOL3互作调控玉米开花
酵母双杂交实验鉴定结果显示,全长ZmCOP1a和ZmCOP1b均能与ZmCOL3发生直接互作,而其突变体蛋白则丧失该互作能力(图3a)。该互作关系进一步通过Pull-down、荧光素酶互补(LCI)、双分子荧光互补(BiFC)及免疫共沉淀(Co-IP)实验得到验证(图3a–e)。通过MEMD数据库(http://maizeems.qlnu.edu.cn/)筛选,研究团队获得了一个提前终止的
zmcol3突变体(Trp68-to-stop);该突变体在长日照条件下表现出早花(提前1.5天)和早吐丝(提前1.2天)的表型,而
ZmCOL3过表达株系则呈现开花和吐丝延迟的表型。遗传分析显示,
zmcop1a/
zmcol3和
zmcop1b/
zmcol3双突变体的表型与
zmcol3单突变体相似(图3f–h)。
ZmCOP1a、
ZmCOP1b与
ZmCOL3之间存在相互正调控效应,在白光处理4小时后,三者的转录水平同步达到峰值(图3i–l)。具体而言,z
mcop1a/b突变体中
ZmCOL3的转录水平和蛋白积累量均显著降低,而过表达株系中则显著升高(图3i);反之,
zmcol3突变并不影响
ZmCOP1a/
b的表达水平,表明
ZmCOP1a/
b可在转录和翻译后水平正向调控
ZmCOL3。综上所述,
ZmCOP1a、
ZmCOP1b与
ZmCOL3三者协同作用于开花抑制通路,共同调控玉米的光周期开花响应。

图2过表达
ZmCOP1a和
ZmCOP1b均显著延迟玉米开花

图3 ZmCOP1a 和 ZmCOP1b 通过与 ZmCOL3 相互作用调控开花时间
4. ZmCOP1s–ZmCOL3模块调控玉米籽粒大小和产量
为评估ZmCOP1s–ZmCOL3模块对玉米籽粒产量的影响,研究团队对玉米穗部及籽粒相关性状进行了全面的表型分析。与野生型B73相比,
zmcop1a、
zmcop1b、
zmcol3单突变体及相应双突变体的穗长、每穗粒数、每穗粒重、籽粒长宽及百粒重均显著降低,其中
zmcop1a/
b双突变体的表型缺陷最为严重,表明
ZmCOP1a和
ZmCOP1b在玉米籽粒发育过程中存在功能冗余。与之相反,
ZmCOP1s过表达株系(提升2.96%–41.74%)和
ZmCOL3过表达株系(提升10.18%–44.12%)的上述穗部及籽粒性状均显著提升(图4a–f)。扫描电镜观察结果显示,突变体籽粒中积累了大量小而密集的淀粉颗粒,而过表达株系则产生数量较少但体积显著增大的淀粉颗粒(图4g)。籽粒营养成分分析进一步揭示,
ZmCOP1a/
b过表达株系的淀粉含量降至野生型的89.52%–95.64%,总蛋白含量则升至野生型的1.2–1.3倍;突变体的淀粉含量略有增加,蛋白含量却显著降至野生型的47.93%–85.56%(图4h)。其中,
ZmCOL3-OE#7株系的淀粉和蛋白含量变化幅度均不足10%,而
zmcol3突变体的淀粉含量为野生型的1.05倍、蛋白含量为野生型的1.23倍(附图)。综上,ZmCOP1s–ZmCOL3模块通过抑制淀粉合成、促进贮藏蛋白积累,重编程玉米碳氮代谢分配,进而实现籽粒膨大与产量提升。
该研究系统鉴定了拟南芥COP1基因在玉米中的两个直系同源基因
ZmCOP1a和
ZmCOP1b,并对其生物学功能进行了全面解析。研究发现,ZmCOP1a和ZmCOP1b可与转录因子ZmCOL3发生物理相互作用,并增强ZmCOL3的蛋白稳定性,进而抑制关键开花整合因子(
ZCN7/
8/
12和
ZMM3/
4/
15)的表达。值得注意的是,玉米开花延迟的表型伴随籽粒大小、百粒重的显著提升,以及籽粒营养成分的重新配置。综上,ZmCOP1s–ZmCOL3模块可协同调控玉米开花时间,以及产量性状的数量与质量,为高产、营养改良型玉米的分子育种提供了重要的机制见解和可利用的遗传靶点。

图4 ZmCOP1a和ZmCOP1b共同调控籽粒大小、淀粉-蛋白质平衡及产量性状
该论文的作者信息如下:河南农业大学博士生杨书玲、青年教师张艳培、博士生崔连花、博士生詹为民为共同第一作者;河南农业大学杨建平教授、青年教师张艳培,以及吉林省农业科学院(中国农业科技东北创新中心)农业生物技术研究所刘相国研究员为共同通讯作者。此外,河南农业大学汤继华教授和史勇副教授也参与了该项研究工作。本研究工作得到了多项项目的资助,具体包括:西藏自治区科技项目(XZ202401ZY0072,XZ202401ZY0103)、拉萨市科技计划项目(LSKJ202551)、拉萨市区域科技协同创新专项(QYXTZX-LS2022-01)、高原种业育种技术创新中心科技计划项目(LSQSCNYQ2025007)以及国家自然科学基金项目(U23A20186)。
论文链接:https://onlinelibrary.wiley.com/doi/10.1111/pbi.70643