近日,
Plant Biotechnology Journal 杂志在线发表了由
我院汤继华/付志远/姚文团队撰写的题为“
Genome assemblies of the MY73 parental lines and genetic dissection of its superior performance”的研究论文。该研究组装了2023-2025年我国农作物推广面积第一位的玉米品种MY73两个亲本的高质量基因组,并通过与郑单958(Zhengdan958)双亲基因组进行比较,系统解析了MY73高产、耐密、抗病等优异性状形成的遗传基础,并挖掘到株高关键调控基因
ZmPH2-1,为未来玉米的“基因组设计”育种提供了宝贵的基因资源和理论支撑。
玉米是全球粮食安全的重要基石。培育高产、稳产且适应高密度种植的玉米杂交种是育种家的核心目标。自2023年以来,
MY73已成为我国第一大玉米主导品种,年推广面积超过2000万亩(
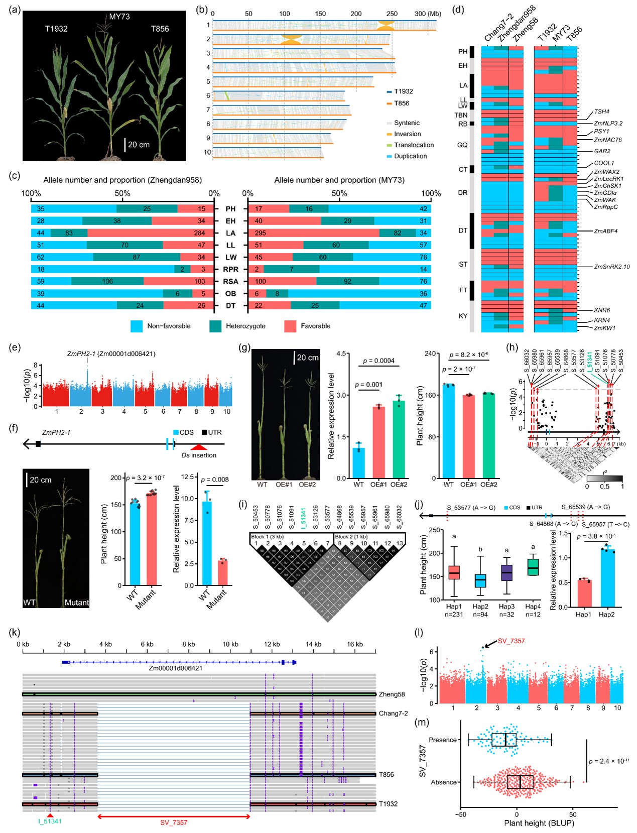
图1a)。生产实践表明,MY73在产量上表现卓越,较主导中国玉米生产二十余年的郑单958平均增产
8.9%。与郑单958相比,MY73具有株高更低、上部冠层更紧凑、籽粒品质更优以及抗逆性更强等显著优势。然而,这一“超级品种”背后的基因组奥秘及其杂种优势的分子基础尚未被完全解析。河南农业大学农学院/小麦玉米两熟高效生产全国重点实验室的研究团队通过多组学手段,成功绘制了MY73的基因组蓝图。全文主要研究结果如下:
1. 高质量亲本基因组组装与变异图谱构建
研究团队利用先进的测序技术,对MY73的两个亲本自交系——
T1932(母本)和
T856(父本)进行了从头组装(
图1b)。获得的基因组质量很高,T1932和T856的Contig N50分别达到82.77 Mb和107.74 Mb,染色体挂载率分别为93.2%和96.9%,BUSCO评估完整性均超过98%。质量评估显示,这两个组装结果在连续性和完整性上已接近玉米参考基因组B73 v5的水平。
通过与Mo17基因组的比较分析,研究发现T1932基因组较大的主要原因是重复序列的扩增,仅异染色质纽(knobs)区域的差异就达156.9 Mb。群体结构分析证实,T1932属于Reid群,而T856属于SPT群,印证了MY73符合经典的“Reid × SPT”杂种优势模式。此外,研究人员还构建了两个亲本间的高分辨率序列变异图谱,鉴定出超过300万个SNPs和43万个InDels,并在1号和2号染色体上发现了两个大型倒位结构变异(
图1b)。这些高质量的基因组数据为解析MY73的遗传构成奠定了坚实基础。
2. “强强联合”:MY73优异株型与抗性的遗传基础
为了揭示MY73优于郑单958的遗传基础,研究团队基于1372个农艺性状关联位点(GWAS loci),系统比较了两个品种中优异等位基因(Favorable Alleles, FAs)的分布情况。研究发现,MY73在株型相关性状上积累了更高比例的纯合优异等位基因。
具体而言,在株高(PH)、穗位高(EH)、上部叶夹角(LA)、叶长(LL)和叶宽(LW)等5个关键株型性状上,MY73的优异等位基因频率均高于郑单958,特别是在决定群体光能利用率的上部叶夹角(LA)性状上(
图1c)。这从遗传层面解释了MY73为何拥有更紧凑的冠层结构,从而适应高密度种植。
在抗病性方面,虽然两个品种在抗病基因上的纯合优异位点数量相当,但MY73拥有更多(5个额外)的
杂合抗病位点,且其中3个以显性方式赋予抗性(
图1d)。这一结果深刻揭示了“优中选优”育种策略的威力:MY73的成功源于其在株型和抗性等关键性状上对优异等位基因的高效累积。

图1 MY73基因组中积累的性状优异等位基因分析及株高关键调控基因
ZmPH2-1的鉴定和功能分析
3. 株高负调控基因 ZmPH2-1 的鉴定及功能研究
降低株高是密植高产育种的核心。尽管MY73株型优异,但在株高(PH)性状上,其优异等位基因的比例(22.7%)仍有较大提升空间。为了鉴定控制株高的关键基因,研究团队利用GWAS分析结合
Ac/Ds 转座子突变体库及过表达转基因验证,成功克隆了一个株高负调控基因——
ZmPH2-1(
图1a–h)。
进一步的泛基因组分析与单倍型分析发现,
ZmPH2-1 的表达受到其第二个内含子中一个长达7357 bp的转座子(TE)插入(
SV_7357)的调控(
图1i–m)。该结构变异与降低株高的优异单倍型(Hap2)完全连锁。机制研究表明,SV_7357 含有多个转录因子结合位点,极有可能作为一个
内含子增强子(Intronic Enhancer),显著上调
ZmPH2-1 的表达,进而抑制株高。
令人兴奋的是,研究发现MY73恰恰缺失了这一能显著降低株高的优异结构变异 SV_7357。这一发现不仅解释了MY73在株高遗传位点上的不足,更为MY73的进一步改良指明了具体方向:通过分子标记辅助选择或基因编辑技术将含SV_7357的等位基因导入MY73,有望进一步降低其株高,使其更适应未来更高密度的种植模式。
总结与展望
该研究不仅为我国第一大玉米品种MY73提供了一份详尽的基因组蓝图,更从全基因组水平阐明了其“青出于蓝而胜于蓝”的遗传机制。研究团队提出的围绕“矮(Reduced plant height)、密(High-density adaptability)、优(Superior grain quality)、抗(Stress resilience)”四大核心的基因组设计策略,将为培育下一代突破性玉米杂交种、保障国家粮食安全提供强有力的理论指导和技术路径。
河南农业大学农学院
曾海霞博士、
姚文副教授、生命科学学院硕士研究生
袁文超为论文共同第一作者,河南农业大学
付志远教授、
汤继华教授、
姚文副教授为论文共同通讯作者。
库丽霞教授、
杨建平教授等参与了该项研究。研究工作得到了国家重点研发计划、河南省杰出青年科学基金、国家自然科学基金和河南省自然科学基金等项目的资助。
论文链接:https://doi.org/10.1111/pbi.70521
References:
-
Chen, J., Z. Wang, K. Tan, et al. 2023. “A complete telomere-to-telomere assembly of the maize genome.” Nature Genetics 55, 1221-1231.
-
Du, C., C. Cao, Q. Cao, M. Bi, Z. Dong and F. Zhang. 2006. “The breeding and application of maize hybrid Zhengdan958.” Journal of Maize Sciences 14, 43-45.
-
Hufford, M.B., A.S. Seetharam, M.R. Woodhouse, et al. 2021. “De novo assembly, annotation, and comparative analysis of 26 diverse maize genomes.” Science 373, 655-662.
-
Huo, Q., Z. Zhang, K. Zhang, et al. 2025. “Exploring the maize transcriptional regulatory landscape through large-scale profiling of transcription factor binding sites.” Molecular Plant 18, 1777-1798.
-
Jiao, Y., P. Peluso, J. Shi, et al. 2017. “Improved maize reference genome with single-molecule technologies.” Nature 546, 524-527.
-
Wang, Y., Y. Chen, Y. Zhang, et al. 2025. “MY73: a new high density–tolerant and high-quality maize variety.” Molecular Breeding 45, 20.
编辑/钱青秀 签审/殷贵鸿