搜索

您的关键词

科研动态
       近日,国际知名期刊《Nature Genetics》在线发表了我院陈彦惠、库丽霞、姚文团队联合崖州湾国家实验室王海洋团队的研究论文《Breeding Ideotype Maize with Enhanced Yield Through Genomics-guided Pyramiding of Favorable Alleles》。该成果不仅揭示了玉米高产育种的遗传机制,更标志着我国玉米育种从传统的“经验选择”向现代高效的“精准设计”迈出跨越性的一步。
       该研究系统解析了中国玉米杂交种在现代育种过程中的基因组演变规律,成功鉴定并克隆了多个调控玉米耐密株型的关键基因。开发了一套“基因组指导的理想株型精准设计”育种技术体系。利用该技术,团队成功对曾主导我国玉米生产的经典高产杂交种进行了精准改良,培育出了一系列耐密性显著增强、产量得到提升的新品种。主要研究结果如下:
       1. 揭秘半个多世纪以来我国玉米育种规律:优异等位基因的“累积效应”是株型改良的核心驱动力
       研究团队通过分析跨越三个育种时代(1960s-2010s)的108份玉米杂交种,发现现代品种株型向穗位降低、叶片直立、雄穗简化方向演变,其遗传机制源于纯合优异等位基因的持续累积,多数株型性状受杂种优势的调节作用较弱(图1)。这一发现确立了“通过在亲本中聚合优异等位基因”来改良株型性状的理论基础。
 
图1. 108份不同世代玉米杂交种的株型改良与纯合优异等位基因的累积分析
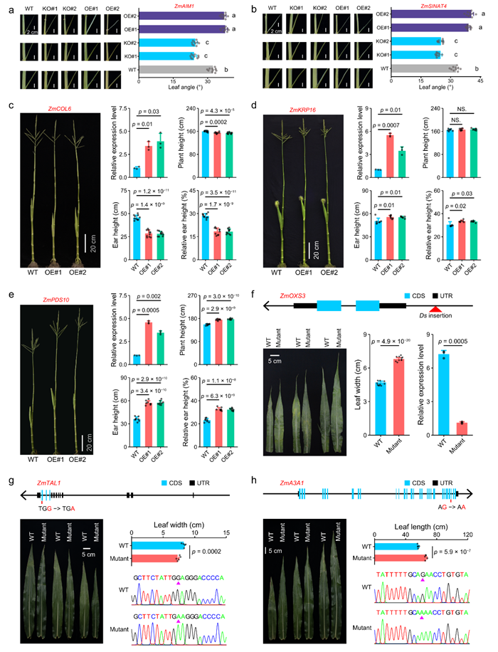
       2. 构建耐密育种精准“靶点库”:8个株型调控基因及其优异等位变异的鉴定与功能解析
       基因资源的匮乏一直是制约耐密玉米育种的瓶颈。研究团队构建了大规模的遗传群体,综合利用图位克隆和GWAS技术,成功鉴定并功能验证了8个调控玉米株型的重要基因(图2)。这些基因资源及其分子工具的开发,为玉米耐密育种提供了精准的“基因靶点”和高效的“导航系统”。
 
图2. 8个株型调控基因的克隆与功能验证
       3. 实现从理论到实践的跨越:“基因组指导的精准设计”育种技术体系
       为验证“基因组设计”育种的可行性,团队提出并实施了一套全新的“基因组指导的优异等位基因聚合(Genomics-guided Pyramiding of Favorable Alleles)”育种策略(图3),具体包括:(1)优选育种底盘;(2)精准筛选供体自交系;(3)构建“多性状、多基因”的协同改良体系;(4)实施多基因精准聚合。
 
图3. 供体自交系的选择及“基因组指导的优异等位基因聚合”育种策略
        根据该套育种技术体系,团队成功选育出4个株型显著改良的玉米新杂交种,新杂交种在高密度种植条件下较对照底盘杂交种增产4.1%–9.2%,实现了密植条件下的产量突破(图4)。
 
图4. 选育的4个玉米新杂交种与底盘杂交种在株型和耐密高产等方面的比较
       4. 意义与展望:为国家粮食安全注入“中国芯”
       这项研究是我校和崖州湾国家实验室在玉米遗传育种领域的又一里程碑式成果。它不仅在理论上解析了玉米耐密高产的遗传基础,更在实践中建立了一套可复制、可推广的“基因组精准设计”育种模式。
该成果证明,利用基因组大数据和现代生物技术,育种家可以不再“盲人摸象”,而是能够像工程师设计机器一样,对作物进行“精准图纸设计”和“定向组装”。这一技术的应用,将极大地加速我国玉米新品种的更新换代,为打赢种业翻身仗、保障国家粮食安全提供强有力的科技支撑。
文章链接:https://doi.org/10.1038/s41588-026-02522-0